عند إقلاع الحاسب، تعرض الرسائل العديدة التي تمر على الشاشة العديد من الإعدادات وعمليات التهيئة الجارية. قد ترغب أحياناً بتعديل هذه المرحلة قليلاً، مما يعني أنك تحتاج فهمها جيداً. هذا هو الهدف من هذا القسم.
On systems with a BIOS, first, the BIOS takes control of the computer, initializes the controllers and hardware, detects the disks, and bridges everything together. Then it looks up the Master Boot Record (MBR) of the first disk in the boot order and loads the code stored there (first stage). This code then launches the second stage and finally executes the bootloader.
In contrast to the BIOS, UEFI is more sophisticated, it knows filesystems and can read the partition tables. The interface searches the system storage for a partition labeled with a specific globally unique identifier (
GUID) that marks it as the
EFI System Partition (
ESP), where the bootloaders, boot managers, UEFI shell, etc., are located, and launches the desired bootloader. If Secure Boot is enabled, the boot process will verify authenticity of the EFI binaries there by signature (thus
grub-efi-arch-signed is required in this case). The UEFI specification also defines support for booting in legacy BIOS mode. This is called the
Compatibility Support Module (
CSM). If CSM is enabled, it will attempt to boot from a drive's MBR. However, many new systems do no longer support the CSM mode.
In both cases then the actual bootloader takes over, finds either a chained bootloader or the kernel on the disk, loads, and executes it. The kernel is then initialized, and starts to search for and mount the partition containing the root filesystem, and finally executes the first program — init. Frequently, this “root partition” and this init are, in fact, located in a virtual filesystem that only exists in RAM (hence its name, “initramfs”, formerly called “initrd” for “initialization RAM disk”). This filesystem is loaded in memory by the bootloader, often from a file on a hard drive or from the network. It contains the bare minimum required by the kernel to load the “true” root filesystem: this may be driver modules for the hard drive, or other devices without which the system cannot boot, or, more frequently, initialization scripts and modules for assembling RAID arrays, opening encrypted partitions, activating LVM volumes, etc. Once the root partition is mounted, the initramfs hands over control to the real init, and the machine goes back to the standard boot process.
9.1.1. نظام إقلاع systemd
حالياً، يُقدِّم systemd عملية ”init الحقيقية“، ويشرح هذا القسم نظام الإقلاع هذا.
Systemd executes several processes, in charge of setting up the system: keyboard, drivers, filesystems, network, services. It does this while keeping a global view of the system as a whole, and the requirements of the components. Each component is described by a “unit file” (sometimes more); the general syntax is derived from the widely-used “*.ini files“ syntax, with key = value pairs grouped between [section] headers. Unit files are stored under /lib/systemd/system/ and /etc/systemd/system/; they come in several flavors, but we will focus on “services” and “targets” here.
A systemd “.service file” describes a process managed by systemd. It contains roughly the same information as old-style init-scripts, but expressed in a declaratory (and much more concise) way. Systemd handles the bulk of the repetitive tasks (starting and stopping the process, checking its status, logging, dropping privileges, and so on), and the service file only needs to fill in the specifics of the process. For instance, here is the service file for SSH:
[Unit]
Description=OpenBSD Secure Shell server
Documentation=man:sshd(8) man:sshd_config(5)
After=network.target auditd.service
ConditionPathExists=!/etc/ssh/sshd_not_to_be_run
[Service]
EnvironmentFile=-/etc/default/ssh
ExecStartPre=/usr/sbin/sshd -t
ExecStart=/usr/sbin/sshd -D $SSHD_OPTS
ExecReload=/usr/sbin/sshd -t
ExecReload=/bin/kill -HUP $MAINPID
KillMode=process
Restart=on-failure
RestartPreventExitStatus=255
Type=notify
RuntimeDirectory=sshd
RuntimeDirectoryMode=0755
[Install]
WantedBy=multi-user.target
Alias=sshd.service
The [Unit] section contains generic information about the service, like its description and manual page resources, as well as relations (dependency and order) to other services. The [Service] part contains the declarations related to the service execution (starting, stopping, killing, restarting), directories and configuration file(s) used. The last section, [Install], again carries generic information into which targets to install the service and, in this case, the alias that can be used instead of the service name. As you can see, there is very little code in there, only declarations. Systemd takes care of displaying progress reports, keeping track of the processes, and even restarting them when needed. The syntax of these files is fully described in several manual pages (e.g. systemd.service(5), systemd.unit(5), systemd.exec(5), etc.).
A systemd “.target file” describes a state of the system where a set of services are known to be operational. It can be thought of as an equivalent of the old-style runlevel. One of the pre-defined targets is local-fs.target; when it is reached, the rest of the system can assume that all local filesystems are mounted and accessible. Other targets include network-online.target and sound.target (for a full list of special targets see systemd.special(7)). The dependencies of a target can be listed either within the target file (in the Requires= line), or using a symbolic link to a service file in the /lib/systemd/system/targetname.target.wants/ directory. For instance, /etc/systemd/system/printer.target.wants/ contains a link to /lib/systemd/system/cups.service; systemd will therefore ensure CUPS is running in order to reach printer.target.
بما أن ملفات الوحدات ملفات تصريحية وليست سكربتات أو برامج، فلا يمكن تنفيذها مباشرة، ولا يمكن تفسيرها إلا عن طريق systemd؛ ولهذا قُدّمت عدة أدوات تسمح لمدير النظام بالتفاعل مع systemd والتحكم في حالة النظام وحالة كل مكون من مكوناته.
أولى هذه الأدوات هي systemctl. عند استدعائها دون أي متغيرات، سوف تعرض لائحة بكل ملفات الوحدات التي يعرفها systemd (عدا الوحدات المعطلة)، بالإضافة إلى حالاتها. تعطي أداة systemctl status رؤية أفضل عن الخدمات، وعن العمليات المتعلقة بها. وإذا أعطيت اسم إحدى الخدمات (مثلاً systemctl status ntp.service)، ستعيد تفاصيل أكثر، مثل آخر السطور من السجلات المتعلقة بهذه الخدمة (سنعود لهذه الفكرة لاحقاً).
لبدء تشغيل خدمة ما يدوياً يكفي استدعاء systemctl start servicename.service. ولإيقاف الخدمة يكفيك استدعاء systemctl stop servicename.service؛ من الأوامر الفرعية الأخرى هناك reload وrestart.
للتحكم في تفعيل الخدمة (أي هل سيتم تشغيلها تلقائياً عند الإقلاع أم لا)، استخدم الأمر systemctl enable servicename.service (أو disable لتعطيلها). يسمح لك الأمر الفرعي is-enabled بالتحقق من حالة الخدمة.
An interesting feature of systemd is that it includes a logging component named journald. It comes as a complement to more traditional logging systems such as syslogd, but it adds interesting features such as a formal link between a service and the messages it generates, and the ability to capture error messages generated by its initialization sequence. The messages can be displayed later on, with a little help from the journalctl command. Without any arguments, it simply spews all log messages that occurred since system boot; it will rarely be used in such a manner. Most of the time, it will be used with a service identifier:
# journalctl -u ssh.service
-- Logs begin at Tue 2015-03-31 10:08:49 CEST, end at Tue 2015-03-31 17:06:02 CEST. --
Mar 31 10:08:55 mirtuel sshd[430]: Server listening on 0.0.0.0 port 22.
Mar 31 10:08:55 mirtuel sshd[430]: Server listening on :: port 22.
Mar 31 10:09:00 mirtuel sshd[430]: Received SIGHUP; restarting.
Mar 31 10:09:00 mirtuel sshd[430]: Server listening on 0.0.0.0 port 22.
Mar 31 10:09:00 mirtuel sshd[430]: Server listening on :: port 22.
Mar 31 10:09:32 mirtuel sshd[1151]: Accepted password for roland from 192.168.1.129 port 53394 ssh2
Mar 31 10:09:32 mirtuel sshd[1151]: pam_unix(sshd:session): session opened for user roland by (uid=0)
هناك خيار مفيد آخر وهو خيار -f، الذي يطلب من journalctl الاستمرار في عرض الرسائل الجديدة فور بثها (بشكل مشابه كثيراً لاستخدام tail -f file).
إذا بدا أن إحدى الخدمات لا تعمل كما يجب، فأولى الخطوات لحل المشكلة هي التحقق من أن الخدمة تعمل فعلاً عن طريق systemctl status؛ إذا لم تكن تعمل، وكانت الرسائل التي يعطيها الأمر الأول غير كافية لتشخيص المشكلة، تحقق من السجلات التي جمعها journald عن الخدمة. مثلاً، لنفترض أن مخدم SSH لا يعمل:
# systemctl status ssh.service
● ssh.service - OpenBSD Secure Shell server
Loaded: loaded (/lib/systemd/system/ssh.service; enabled)
Active: failed (Result: start-limit) since Tue 2015-03-31 17:30:36 CEST; 1s ago
Process: 1023 ExecReload=/bin/kill -HUP $MAINPID (code=exited, status=0/SUCCESS)
Process: 1188 ExecStart=/usr/sbin/sshd -D $SSHD_OPTS (code=exited, status=255)
Main PID: 1188 (code=exited, status=255)
Mar 31 17:30:36 mirtuel systemd[1]: ssh.service: main process exited, code=exited, status=255/n/a
Mar 31 17:30:36 mirtuel systemd[1]: Unit ssh.service entered failed state.
Mar 31 17:30:36 mirtuel systemd[1]: ssh.service start request repeated too quickly, refusing to start.
Mar 31 17:30:36 mirtuel systemd[1]: Failed to start OpenBSD Secure Shell server.
Mar 31 17:30:36 mirtuel systemd[1]: Unit ssh.service entered failed state.
# journalctl -u ssh.service
-- Logs begin at Tue 2015-03-31 17:29:27 CEST, end at Tue 2015-03-31 17:30:36 CEST. --
Mar 31 17:29:27 mirtuel sshd[424]: Server listening on 0.0.0.0 port 22.
Mar 31 17:29:27 mirtuel sshd[424]: Server listening on :: port 22.
Mar 31 17:29:29 mirtuel sshd[424]: Received SIGHUP; restarting.
Mar 31 17:29:29 mirtuel sshd[424]: Server listening on 0.0.0.0 port 22.
Mar 31 17:29:29 mirtuel sshd[424]: Server listening on :: port 22.
Mar 31 17:30:10 mirtuel sshd[1147]: Accepted password for roland from 192.168.1.129 port 38742 ssh2
Mar 31 17:30:10 mirtuel sshd[1147]: pam_unix(sshd:session): session opened for user roland by (uid=0)
Mar 31 17:30:35 mirtuel sshd[1180]: /etc/ssh/sshd_config line 28: unsupported option "yess".
Mar 31 17:30:35 mirtuel systemd[1]: ssh.service: main process exited, code=exited, status=255/n/a
Mar 31 17:30:35 mirtuel systemd[1]: Unit ssh.service entered failed state.
Mar 31 17:30:35 mirtuel sshd[1182]: /etc/ssh/sshd_config line 28: unsupported option "yess".
Mar 31 17:30:35 mirtuel systemd[1]: ssh.service: main process exited, code=exited, status=255/n/a
Mar 31 17:30:35 mirtuel systemd[1]: Unit ssh.service entered failed state.
Mar 31 17:30:35 mirtuel sshd[1184]: /etc/ssh/sshd_config line 28: unsupported option "yess".
Mar 31 17:30:35 mirtuel systemd[1]: ssh.service: main process exited, code=exited, status=255/n/a
Mar 31 17:30:35 mirtuel systemd[1]: Unit ssh.service entered failed state.
Mar 31 17:30:36 mirtuel sshd[1186]: /etc/ssh/sshd_config line 28: unsupported option "yess".
Mar 31 17:30:36 mirtuel systemd[1]: ssh.service: main process exited, code=exited, status=255/n/a
Mar 31 17:30:36 mirtuel systemd[1]: Unit ssh.service entered failed state.
Mar 31 17:30:36 mirtuel sshd[1188]: /etc/ssh/sshd_config line 28: unsupported option "yess".
Mar 31 17:30:36 mirtuel systemd[1]: ssh.service: main process exited, code=exited, status=255/n/a
Mar 31 17:30:36 mirtuel systemd[1]: Unit ssh.service entered failed state.
Mar 31 17:30:36 mirtuel systemd[1]: ssh.service start request repeated too quickly, refusing to start.
Mar 31 17:30:36 mirtuel systemd[1]: Failed to start OpenBSD Secure Shell server.
Mar 31 17:30:36 mirtuel systemd[1]: Unit ssh.service entered failed state.
# vi /etc/ssh/sshd_config
# systemctl start ssh.service
# systemctl status ssh.service
● ssh.service - OpenBSD Secure Shell server
Loaded: loaded (/lib/systemd/system/ssh.service; enabled)
Active: active (running) since Tue 2015-03-31 17:31:09 CEST; 2s ago
Process: 1023 ExecReload=/bin/kill -HUP $MAINPID (code=exited, status=0/SUCCESS)
Main PID: 1222 (sshd)
CGroup: /system.slice/ssh.service
└─1222 /usr/sbin/sshd -D
#
بعد التحقق من حالة الخدمة (فشل failed)، انتقلنا إلى التحقق من السجلات؛ التي أشارت إلى خطأ في ملف الإعدادات. بعد تحرير ملف الإعدادات وإصلاح الخطأ، أعدنا تشغيل الخدمة، ثم تحققنا أنها تعمل فعلاً.
9.1.2. نظام إقلاع System V
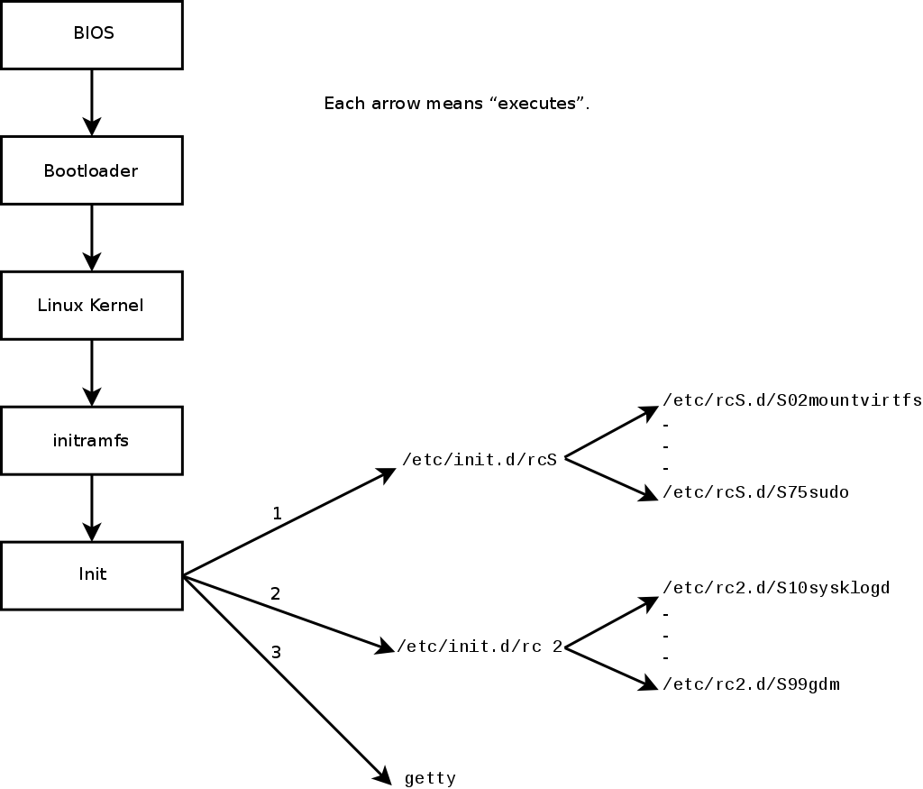
The System V init system (which we'll call init for brevity) executes several processes, following instructions from the /etc/inittab file. The first program that is executed (which corresponds to the sysinit step) is /etc/init.d/rcS, a script that executes all of the programs in the /etc/rcS.d/ directory.
من ضمن هذه البرامج سوف تجد –على التعاقب– برامجاً مسؤولة عن:
إعداد لوحة مفاتيح الطرفية؛
تحميل التعاريف: تحمّل النواة معظم التعاريف عند اكتشاف العتاد؛ بعدها تحمل التعاريف الإضافية آلياً إذا كانت الوحدات الموافقة لها مذكورة في /etc/modules؛
التحقق من سلامة نظام الملفات؛
ربط الأقسام المحلية؛
إعداد الشبكة؛
ربط نظم الملفات الشبكية (NFS).
بعد هذه المرحلة، تتولى init التحكم وتبدأ تشغيل البرامج المفعلة في مستوى التشغيل الافتراضي (وهو عادة المستوى 2)، حيث تنفذ /etc/init.d/rc 2، وهو سكربت يشغل جميع الخدمات المذكورة في المجلد /etc/rc2.d/ والتي تبدأ أسماؤها بالحرف ”S“. كان يستخدم العدد المؤلف من خانتين الذي يتلو الحرف قديماً لتحديد ترتيب تشغيل الخدمات، لكن حالياً أصبح نظام الإقلاع الافتراضي يعتمد على insserv، الذي يجدول كل شيء آلياً حسب اعتماديات السكربتات. بالتالي على كل سكربت إقلاعي أن يصرح عن الشروط التي يجب تلبيتها عند تشغيل أو إيقاف الخدمة (إذا كان يجب تشغيل الخدمة قبل أو بعد خدمة أخرى مثلاً)؛ بعدها تشغلهم init بالترتيب الذي يحقق هذه الشروط. لم يعد الترقيم الثابت يؤخذ بعين الاعتبار إذن (لكن أسماء السكربتات يجب أن تبدأ دائمًا بحرف ”S“ يتبعه خانتين من الأرقام ثم الاسم الفعلي للسكربت الذي يستخدم مع الاعتماديات). عموماً، يبدأ تشغيل الخدمات الأساسية (مثل خدمة rsyslog التي تجمع السجلات، أو خدمة تعيين المنافذ portmap) أولاً، تليها الخدمات القياسية والواجهة الرسومية (gdm3).
يسمح نظام الإقلاع الاعتمادي هذا بأتمتة عملية إعادة الترقيم، وهذه عملية متعبة جداً لو كانت ستتم يدوياً، كما يحد من الأخطاء البشرية، بما أن الجدولة تجري وفقاً للقيود المفروضة. هناك أيضاً ميزة أخرى، وهي أن تشغيل الخدمات يمكن أن يتم على التوازي إذا كانت مستقلة عن بعضها، وهذا يسرع عملية الإقلاع.
تفرق init بين عدة مستويات تشغيلية، بحيث يمكن التبديل من أحد هذه المستويات إلى الآخر بالأمر telinit new-level. تبدأ init فوراً تنفيذ /etc/init.d/rc مرة ثانية ولكن في المستوى التشغيلي الجديد. بعدها يبدأ هذا السكربت تشغيل الخدمات الناقصة وإيقاف الخدمات التي لم تعد مرغوبة. لإتمام هذه المهمة، يستند هذا السكربت على محتويات /etc/rcX.d (حيث X تمثل المستوى الجديد). السكربتات التي تبدأ بالحرف ”S“ (من كلمة ”Start“) هي الخدمات التي يجب تشغيلها؛ أما التي تبدأ بالحرف ”K“ (من كلمة ”Kill“) فهي الخدمات التي يجب إيقافها. لا يشغل السكربت أي خدمة كانت فعالة مسبقاً في المستوى التشغيلي السابق.
افتراضياً، يستخدم نظام إقلاع System V في دبيان أربعة مستويات تشغيلية:
المستوى 0 يستخدم مؤقتاً فقط أثناء إيقاف تشغيل الحاسب. ولذلك فهو لا يحوي إلا عدة سكربتات ”K“ فقط.
المستوى 1، ويعرف أيضاً بوضع المستخدم الوحيد single-user mode، وهو يمثل النظام في وضع الأداء المنخفض؛ فهو يُحَمِّل الخدمات الأساسية فقط، وهو يستخدم لأغراض الصيانة بعيداً عن تفاعل المستخدمين.
المستوى 2 هو مستوى العمل الطبيعي، الذي يتضمن خدمات الشبكة، والواجهة الرسومية، واتصالات المستخدمين، الخ.
المستوى 6 يشبه المستوى 0، عدا أنه يستخدم في طور إيقاف التشغيل الذي يسبق إعادة الإقلاع.
هناك مستويات تشغيل أخرى، بالأخص المستويات من 3 إلى 5. افتراضياً تعمل هذه المستويات مثل المستوى 2 تماماً، لكن يستطيع مدير النظام تعديلها (بإضافة أو حذف سكربتات في مجلد /etc/rcX.d الموافق) لتكييفها مع حاجاته الخاصة.
All the scripts contained in the various /etc/rcX.d directories are really only symbolic links — created upon package installation by the update-rc.d program — pointing to the actual scripts which are stored in /etc/init.d/. The administrator can fine tune the services available in each runlevel by re-running update-rc.d with adjusted parameters. The update-rc.d(1) manual page describes the syntax in detail. Please note that removing all symbolic links (with the remove parameter) is not a good method to disable a service. Instead you should simply configure it to not start in the desired runlevel (while preserving the corresponding calls to stop it in the event that the service runs in the previous runlevel). Since update-rc.d has a somewhat convoluted interface, you may prefer using rcconf (from the rcconf package) which provides a more user-friendly interface.
أخيراً، تبدأ init تشغيل البرامج لمختلف الطرفيات الظاهرية (getty). بعدها تعرض سطر أوامر، الذي ينتظر إدخال اسم المستخدم، ثم تنفذ login user لبدء جلسة عمل.